Nota Fiscal de Saída¶
Processo¶
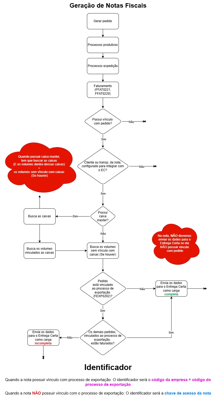
Quando a integração com o Entrega Certa estiver configurada com o campo “Tipo de envio” = “Nota”, o ERP realizará o envio das informações no momento em que a nota fiscal de saída for autorizada, respeitando as configurações e as pessoas definidas para integração.
Ao tentar cancelar ou excluir uma nota, o sistema verificará se existem volumes já lidos no Entrega Certa. Caso existam, a operação não será permitida. Nessa situação, será necessário desfazer as leituras no Entrega Certa para então realizar o cancelamento ou a exclusão da nota no ERP.
Fluxos¶
Fluxo de Inclusão

Fluxo de Exclusão/Cancelamento
